Soy estudiante
Información para estudiantes
- Procedimiento Prácticas Académicas Externas. Estancias prácticas del Grado en Terapia Ocupacional
¿Qué son las estancias prácticas?
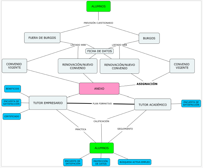
Las prácticas académicas externas, denominadas estancias prácticas en el Grado en Terapia ocupacional, constituyen una actividad de naturaleza formativa realizada por los estudiantes universitarios en entidades colaboradoras y supervisada por la Universidad de Burgos.
Su objetivo es permitir a los estudiantes aplicar y complementar los conocimientos adquiridos en su formación académica, favoreciendo la adquisición de competencias que les preparen para el ejercicio de actividades profesionales, faciliten su empleabilidad y fomenten su capacidad de emprendimiento.
¿Qué modalidad son las estancias prácticas?
Las estancias prácticas son prácticas académicas externas curriculares, al estar incluidas en tu plan de estudios. El requisito para poder realizarlas es que estés matriculado en la asignatura.
Tipo Estancia práctica Curso Semestre Créditos Horas Fechas realización curso 2025/2026 Estancia práctica I 2º
2º
6
84
05/02/2025 al 8/05/2026
Estancia práctica II 3º
2º
12
180
18/05/2026 al 26/06/2026
Estancia práctica III 4º
2º
12
180
05/02/2026 al 18/03/2026
Estancia práctica IV 4º
2º
12
180
25/03/2026 al 12/05/2026
El procedimiento de gestión se llevará a cabo atendiendo a la normativa existente en materia de prácticas académicas externas, tanto general como de la propia titulación.

¿En qué momento pierdo la condición de estudiante?
Tiene efecto la pérdida de la condición de estudiante universitario, y por tanto la posibilidad de solicitar una práctica académica externa o continuar con la misma, en el caso de que ya se esté realizando la estancia en una entidad, cuando se solicita el título universitario y se produce el consiguiente cierre de tu expediente académico o se está en disposición de solicitarlo.
El cierre de actas para el curso 2025/2026 tendrá efecto según el siguiente calendario:
- 1ª convocatoria del 2º semestre - Cierre de actas el 19/06/26
- 2ª convocatoria del 2º semestre - Cierre de actas el 03/07/26
Si tuvieras cualquier duda respecto a las fechas, puedes consultarlas en la web.
¿Dónde puedo hacer prácticas?
Podrás realizar prácticas en la propia universidad o en entidades colaboradoras como empresas, instituciones y entidades públicas y privadas en el ámbito nacional e internacional.
En el caso de realizar las prácticas en el ámbito internacional el estudiante tendrá que hacerse una póliza de seguro adicional por su cuenta y enviarnos el justificante para incluirlo en el anexo- proyecto formativo.
¿Cuándo puedo comenzar las prácticas?
Las prácticas podrás comenzarlas una vez que tengas el Anexo al Convenio de Colaboración (Proyecto Formativo) firmado por todas las partes (representante de la entidad, representante de la Universidad de Burgos y estudiante).
¿Qué información es necesario entregar para poder tramitar las prácticas?
Para poder tramitar las estancias prácticas necesitamos información tanto de la entidad colaboradora donde vas a realizarlas así como información tuya para poder incluirla en el proyecto formativo y dar así validez a las prácticas académicas externas.
Desde el área de Prácticas y Empleo de la Facultad de Ciencias de la Salud, con la información de la entidad colaboradora facilitada y con los datos del estudiante en prácticas según los criterios establecidos en el plan de estudios, al ser una asignatura del Grado en Terapia Ocupacional, se genera un Anexo al Convenio marco de Colaboración ( proyecto formativo) en el que se establecerán las especificidades de la prácticas.
El Proyecto formativo se enviará por correo electrónico a la persona de contacto de la entidad colaboradora firmado electrónicamente con certificado digital por un representante de la UBU. Posteriormente, la entidad lo firmará con el mismo procedimiento de firma digital y se encargará de que lo firme el estudiante; Si la firma la realizan digitalmente igualmente con certificado digital lo envían por email a practicasterapia@ubu.es , y si no es así, deben enviar un original por correo ordinario y un escaneado al email.
¿Puedo hacer prácticas en una empresa que he buscado por mi cuenta?
Sí, por supuesto. Si conoces una empresa que esté interesada en que hagas prácticas en ella, tienes la opción de realizar auto prácticas. Para ello es necesario rellenar el Formulario para acoger estudiantes en prácticas
¿Cuánto tiempo pueden durar las prácticas?
Al ser una práctica de modalidad curricular, la duración estará marcada en tu Plan de Estudios.
¿Es obligatorio cotizar a la Seguridad Social ?
El Real Decreto- Ley 2/2023, de 16 de marzo y el Real Decreto Ley 5/2023, de 28 de junio, regula la nueva cotización de los estudiantes de los programas de prácticas académicas externas desde 1 de enero de 2024, y establece que todos los estudiantes que realicen estancias prácticas, tengan o no contraprestación económica, deberán cotizar a la seguridad social.
La cotización por estos estudiantes en formación estará bonificada al 95%, al establecerse una reducción en la cotización.
Para más información:
Normativa de Prácticas Académicas Externas
¿Dispongo de un seguro durante mis estancias prácticas?
Todo estudiante dispone de un seguro durante todo su periodo de prácticas.
Los estudiantes menores de 28 años disponen del Seguro escolar y los mayores de 28 años de un seguro de Cobertura de Accidentes incluido en la matrícula.
¿Cuál son mis obligaciones al finalizar la estancia práctica?
Al ser las prácticas de modalidad curricular tienes que ver la normativa de la titulación. A continuación se muestra la documentación extraía de esta normativa que será necesaria según la estancia práctica que realices.
¿Cuál son mis derechos al finalizar la estancia práctica?
- Una vez finalizada tu estancia práctica estás en tu derecho de solicitar un documento acreditativo con las características concretas de la misma.
Última actualización: 9 de Octubre de 2025